FIGURE 1. Geographic and geological context of the Andrés fossil site. A, simplified stratigraphy of the Upper Jurassic sequences in the area of Pombal based on Kullberg et al. (2013) and Fürsich et al. (2021); B, geological map of the region of Pombal (modified from Teixeira et al., 1968; Manuppella et al., 1974); C, geographic location of Pombal. The green area on the map of Portugal represents the borders of the district of Leiria, and the yellow-brownish area represents the borders of the municipality of Pombal. Scale bar: 10 km (B); 3 km (C).

FIGURE 2. Selected specimens of morphotype 1 (mesial teeth of Allosaurus) from Andrés. A-D, MNHN/UL.AND.30 in labial (A), lingual (B), distal (C), and mesial (D) views. E-H, MNHN/UL.AND.23 in distal (E), mesial (F), labial (G), and lingual (H) views. I-N, MNHN/UL.AND.27 in labial (I), lingual (J), distal (K), mesial (L), basal (M), and apical (N) views. O-S, detail of the denticles of MNHN/UL.AND.23. O-Q, denticles of the mesial carina in the apical, central, and basal sections, respectively. R-S, denticles of the distal carina in the apical and basal section, respectively. T, detail of the enamel ornamentation on the lingual surface of MNHN/UL.AND.23. Abbreviations: ce, cervix; dc, distal carina; mc, mesial carina; puc, pulp cavity; rp, resorption pit; rt, root. Scale bars: 10 mm (A-L); 5 mm (I -N); 1 mm (O-T).

FIGURE 3. Selected specimens of morphotype 2 (lateral teeth of Allosaurus) from Andrés. A-E, MNHN/UL.AND.24 in labial (A), lingual (B), distal (C), mesial (D), and basal (E) views. F-K, MNHN/UL.AND.25 in basal (F), apical (G), labial (H), lingual (I), distal (J), and mesial (K) views. L-P, detail of the denticles of MNHN/UL.AND.24. L-M, denticles of the apical and central sections of the mesial carina, respectively. O-P, denticles of the apical and central sections of the distal carina, respectively. Q-S, detail of the denticles of MNHN/UL.AND.25. Q, denticles of the apical section of the mesial carina. R-S, denticles of the central and basal sections of the distal carina, respectively. T, MNHN/UL.AND.32 in labial or lingual view. U-V, denticles of the apical and basal sections of the distal carina of MNHN/UL.AND.32a. Abbreviations: ce, cervix; dc, distal carina; ids, interdenticular sulcus; mc, mesial carina; puc, pulp cavity; rt, root; tun, transverse undulation. Scale bars: 20 mm (T); 10 mm (A-K); 1 mm (L-S and U-V).

FIGURE 4. Morphotypes 3 (juvenile Allosaurus), 4 (Coelurosauria indet.), and 5 (neocoelurosauria indet.) from Andrés. A-J, morphotype 3 (MNHN/UL.AND.206) in lingual (A), labial (B), distal (C), mesial (D), apical (E), and basal (F) views, denticles from the apical section of the mesial carina (G), and denticles from the apical, central, and basal sections of the distal carina, respectively (H-J). K-Q, morphotype 4 (MNHN/UL.AND.213) in lingual (K), labial (L), distal (M), mesial (N), apical (O), and basal (P) views, and detail of the denticles in the central section of the distal carina (Q). R-W, morphotype 5 (MNHN/UL.AND.209) in lingual (R), labial (S), distal (T), mesial (U), and basal (W) views, detail of the denticles in the central section of the distal carina (V). Abbreviations: ce, cervix; dc, distal carina; mc, mesial carina; puc, pulp cavity; ws, wear surface. Scale bars: 5 mm (A-F); 1 mm (G-J, K-P, and R-V); 500 µm (Q).

FIGURE 5. Morphotype 6 (early-branching Tyrannosauroidea) and 7 (Dromaeosauridae cf. Dromaeosaurinae) from Andrés. A-G, morphotype 6 (MNHN/UL.AND.105) in lingual (A), labial (C), distal (D), and mesial (E) views, detail of the denticles from the apical (B), central (F), and basal (G) sections of the distal carina. H-Q, morphotype 7 (MNHN/UL.AND.26) in lingual (H), labial (I), distal (J), mesial (K), apical (L), and basal (M) views, denticles from the central section of the mesial carina (N), denticles from the apical, central, and basal sections of the distal carina, respectively (O-Q). Abbreviations: ce, cervix, dc, distal carina; ids, interdenticular sulcus; lad, labial depression; lib, lingual depression; mc, mesial carina; puc, pulp cavity; rt, root; tun, transverse undulation; ws, wear surface. Scale bars: 5 mm (A-D), 2 mm (H-M), 1 mm (E-G and N-Q).

FIGURE 6. Specimen of morphotype 8 (MNHN/UL.AND.107; Dromaeosauridae cf. Dromaeosaurinae) from Andrés. A-B, detail of the denticles from the apical and basal sections of the distal carina. C, specimen in ?labial view. Abbreviations: rt, root. Scale bars: 2 mm (A); 500 µ (B-C).

FIGURE 7. Specimens of morphotype 9 (Dromaeosauridae cf. Velociraptorinae) and 10 (Dromaeosauridae cf. Velociraptorinae) from Andrés. A-E, MNHN/UL.AND.104 in lingual (A), labial (B), distal (C), mesial (D), and basal (E) views. F-J, MNHN/UL.AND.208 in lingual (F), labial (G), distal (H), mesial (I), and basal (J) views. K-L, detail of the denticles of MNHN/UL.AND.104 from the apical and basal sections of the distal carina. M-N, detail of the denticles of MNHN/UL.AND.208 from the apical and central sections of the distal carina. O-T, MNHN/UL.AND.212 in lingual (O), labial (P), distal (Q), mesial (R), and basal (T) views, detail of the denticles of the distal carina (S). Abbreviations: dc, distal carina; mc, mesial carina; puc, pulp cavity; ws, wear surface. Scale bars: 2 mm (A-J); 1 mm (K-S).

FIGURE 8. Graphical results of the linear discriminant analyses (LDA) performed in PAST showing the classification of the theropod teeth from Andrés based on the genus-level (A) and clade-level (B) datasets.

FIGURE 9. Graphical results of the linear discriminant analysis (LDA) performed in Python showing the classification of the theropod teeth from Andrés based on the genus-level (A) and clade-level (B) datasets.

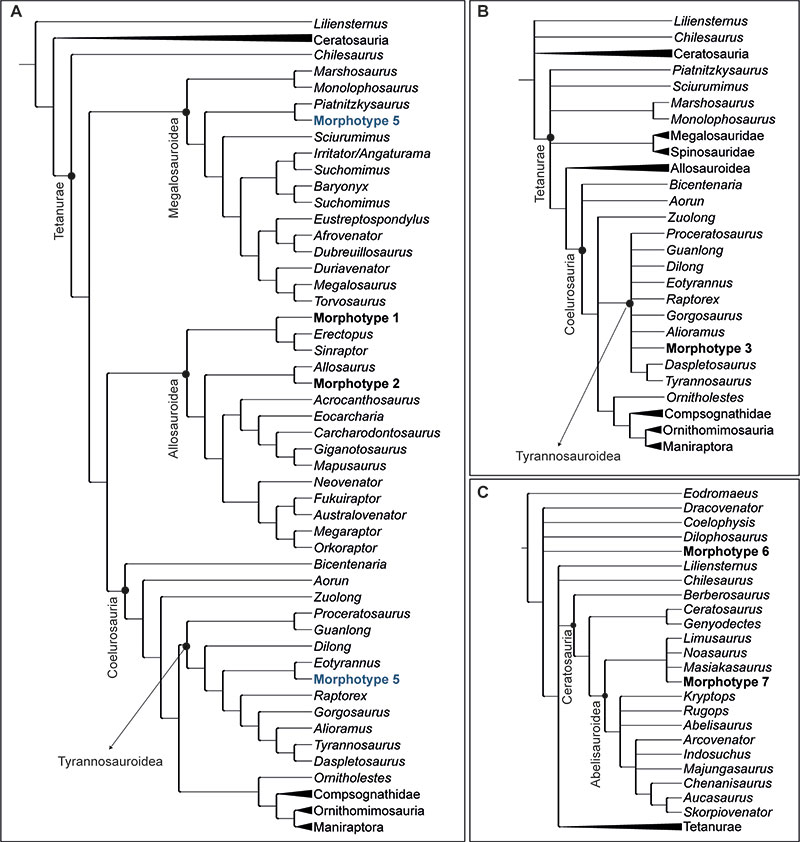
FIGURE 10. Simplified strict consensus and most parsimonious trees (MPT’s) recovered from the cladistic analysis performed for the tooth morphotypes 1-3 and 5-7 from Andrés. A, MPT’s (CI = 0.201; RI = 0.478; L = 1326) showing the position of morphotypes 1-2 and 5 from Andrés. The analysis performed for morphotype 5 found two MPT’s and the position found for this tooth is show in blue. B, strict consensus tree (CI = 0.2; RI = 0.485; L = 1325) found on the cladistic analysis performed for morphotype 3 from Andrés. C, strict consensus tree (CI = 0.201; RI = 0.484; L = 1325; CI = 0.201; RI = 0.485; L = 1321) showing the position of morphotypes 6 and 7 from Andrés.

FIGURE 11. Simplified tree compiling the results found on the cladistic analyses performed for the tooth morphotypes 4, and 8-10 from Andrés. Morphotypes 4 was recovered on different positions when scored as mesial and lateral teeth and morphotype 10 was found in different positions in the two MPT’s found in the analysis.

FIGURE 12. Graphical results of the principal component analysis (PCA) (A) and t-distributed Stochastic Neighbor Embedding (t-SNE) (B), illustrating the morphospaces of theropod tooth morphotypes from the Upper Jurassic of Europe. The plots also show the distribution of the specimens from Andrés in relation to these morphospaces.

